![]()
12月8日,0~6时,成都市新增3例新冠肺炎确诊病例。其中1人为昨日郫都区确诊病例的密切接触者筛查发现,另外2人为太平村居民核酸筛查中发现。相关情况通报如下:
![]()
患者1:赵某,女,20岁,无固定职业,居住于成华区崔家店华都云景台小区,系郫都区昨日确诊病例卢某、赵某的孙女。12月8日在对卢某密切接触者的隔离检测中检出核酸阳性。经省、市、区专家会诊,综合临床、影像学表现和实验室核酸检查结果,诊断为确诊病例(普通型),已转运至成都市公共卫生临床医疗中心医院隔离治疗。近14天内,患者主要停留的场所包括:中冶中央公园、嗨蓝调美甲店、小巷巷麻辣烫、海雾里小酒吧、playhouse酒吧、赫本酒吧等。
患者2:李某某,女,71岁,农民,居住于郫筒街道太平村11组,系郫都区昨日通报确诊病例卢某、赵某同村村民。12月8日于太平村居民筛查中检出核酸阳性。经省、市、区专家会诊,综合临床、影像学表现和实验室核酸检查结果,诊断为确诊病例(轻型),已转运至成都市公共卫生临床医疗中心医院隔离治疗。近14天内,患者主要停留的场所包括:太平村一茶馆、太平村一小诊所、新民场镇。
患者3:张某某,女,68岁,农民,居住于郫筒街道太平村11组,系郫都区昨日确诊病例卢某、赵某同村村民。12月8日于太平村居民筛查中检出核酸阳性。经省、市、区专家会诊,综合临床、影像学表现和实验室核酸检查结果,诊断为确诊病例(普通型),已转运至成都市公共卫生临床医疗中心医院隔离治疗。近14天内,患者主要停留的场所包括:太平村菜市场、三道堰镇三堰村安置点。
目前已追踪排查上述病例在本市的密切接触者46人。对病例曾活动过的场所已进行终末消毒。截至12月8日6时,累计已完成采样24598人,已完成检测24057份,除首例病例外,已检出4例阳性,已报告为确诊病例,24053人均为阴性,其余结果待出。已完成环境及食品样采集468份,其中阳性11份(均在病家),阴性405份,其余结果待出。
下一步将根据流调和核酸检测结果继续开展扩大检测工作。请广大市民做好个人防护,配合做好新冠肺炎疫情防控工作。
现在
小编带你
一图读懂
成都疫情防控关键信息
![]()
今天,成都市锦江区、金牛区、郫都区发布紧急通知,要求符合以下情况的人员进行核酸检测,并公布了可提供免费核酸检测的点位信息。
锦江区
↓↓↓
12月8日,成都市锦江区新型冠状病毒肺炎疫情防控指挥部发布通知:因疫情防控需要,为切实保障广大群众健康安全,严防疫情扩散,请下列人员于2020年12月8日内参加核酸检测。
一、检测对象:
①2020年12月2日0时至2020年12月8日8时期间前往过老街盘盘麻辣烫(上东大街289号)就餐人员
②2020年12月2日0时至2020年12月8日8时到过下西顺城街AMUSING CLUB酒吧的人员
③2020年12月2日0时至2020年12月8日8时到过一环路(娇子音乐厅附近)Playhouse酒吧的人员
二、检测时间:
2020年12月8日24时前
三、检测地点:
①四川友谊医院(成都市锦江区上沙河铺街96号)
②四川电力医院(成都市锦江区东风路17号)
③成都锦欣沙河堡医院(成都市锦江区佳宏路29号)
④成都东区医院(成都市锦江区经天路2号)
四、注意事项:
请参加核酸检测的人员,服从现场工作人员的统一安排,有序排队参加检测,做好个人防护、避免乘坐大众交通工具。如有不适,及时前往医疗机构发热门诊就诊。
金牛区
↓↓↓
成都市金牛区新型冠状病毒肺炎疫情防控指挥部发布通知:因疫情防控需要,为切实保障广大群众健康安全,严防疫情扩散,请下列人员于2020年12月8日内参加核酸检测。
一、检测对象:
2020年12月6日21时后到过赫本酒吧(金牛区解放路二段217号)的人员
二、检测时间:
2020年12月8日24时前
三、检测地点:
①金牛区疾控中心(成都市金牛区侯家桥路136号);
②金牛区驷马桥社区卫生服务中心(成都市金牛区树蓓巷1号附2号)
四、注意事项:
请参加核酸检测的人员,服从现场工作人员的统一安排,持身份证有序排队参加检测,做好个人防护。如有不适,及时前往医疗机构就诊。
成都市金牛区新型冠状病毒肺炎疫情防控指挥部
2020年12月8日
郫都区
↓↓↓
成都市郫都区新型冠状病毒肺炎疫情防控指挥部通知
广大市民朋友:
因疫情防控需要,为切实保障广大群众健康安全,严防疫情扩散,定于2020年12月8日,对郫筒街道辖区各村(社区)、唐昌镇永安村、唐昌镇钓鱼村、唐昌镇锦宁村、唐昌镇千夫村、唐昌镇沙河村、唐昌镇福昌村、唐昌镇万寿社区和唐昌镇青杨村的全体市民开展免费核酸检测。
一、检测对象
长期居住和临时居住在郫都区郫筒街道各村(社区)和唐昌镇永安村、唐昌镇钓鱼村、唐昌镇锦宁村、唐昌镇千夫村、唐昌镇沙河村、唐昌镇福昌村、唐昌镇万寿社区和唐昌镇青杨村的全体市民,以及在以上区域工作、就学等人员。
二、检测时间
2020年12月8日24时前。
三、检测地点设置
郫筒街道设置175个核酸检测点,唐昌镇原唐元片区设置8个核酸检测点,详见附表。
四、注意事项
请参加核酸检测的人员,带上身份证或户口本等有效证件,根据检测点位安排就近有序排队参加检测。参加检测时请保持1米间隔,并做好个人防护。如有不适,请及时前往医疗机构就诊。
成都市郫都区新型冠状病毒肺炎疫情防控指挥部
2020年12月8日
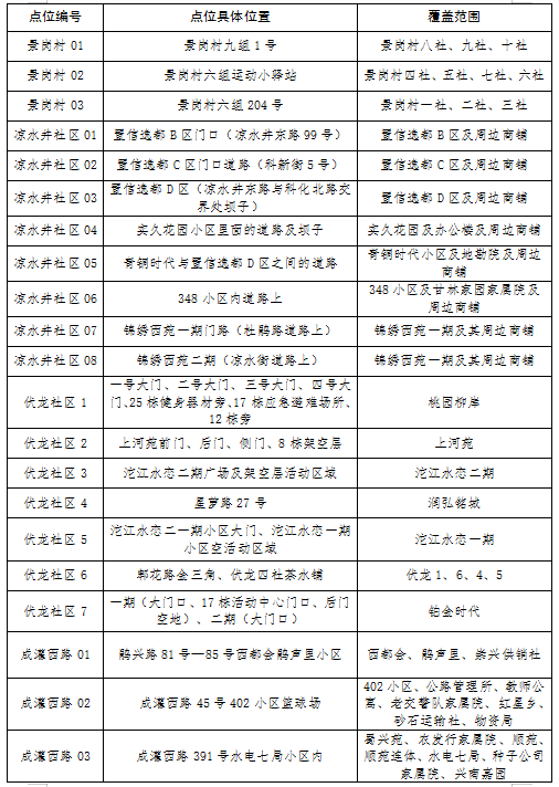
新冠肺炎疫情防控核酸检测点位分布表
点开查看大图↓
![]()
![]()
![]()
![]()
![]()
![]()
![]()
![]()
![]()
![]()
疫情防控不可掉以轻心
疫情防控小知识
一起学起来吧!
![]()
![]()
![]()
![]()
![]()
![]()
![]()
![]()
![]()
![]()
![]()
![]()
在这里小编提醒大家
要科学佩戴口罩
注意自我防护
避免大范围人员聚集
勤锻炼增强免疫力
时刻做好与疫情打持久战的准备
编辑:龚紫逸

0